Through international bidding, SCMEC successfully signed contract with Adani Power,the Indian largest private power promoter,to construct the Tiroda 3*660MW supercritical thermal power plant as the EPC contractor. Due to the limitation of local employment visa policy, we subcontracted local companies to implement the construction work under the supervision of the assigned Chinese engineers and experts, instead of sending the professional construction agency from China like other Chinese state-owned EPC contractor working in Indian power sector that time. The project quality was still well guaranteed and completely satisfied the specification requirement while some key erection parameters were even above than the criteria of excellence. 3 unites of 660MW were handed over to the client with full load in accordance with the schedule respectively in September 2012, April 2013 and June 2013. Plant has been under smooth operation since then. FAC was also successfully acquired in time. The flexibility and high efficiency of SCMEC were fully demonstrated and proved in this big project. Following factors contribute to the success of Tiroda project.
A. Innovative, good environment adaptability, and giving priority to client’s concerns.
B. Expertise, service oriented, and excellent management and coordination with local interest sides.
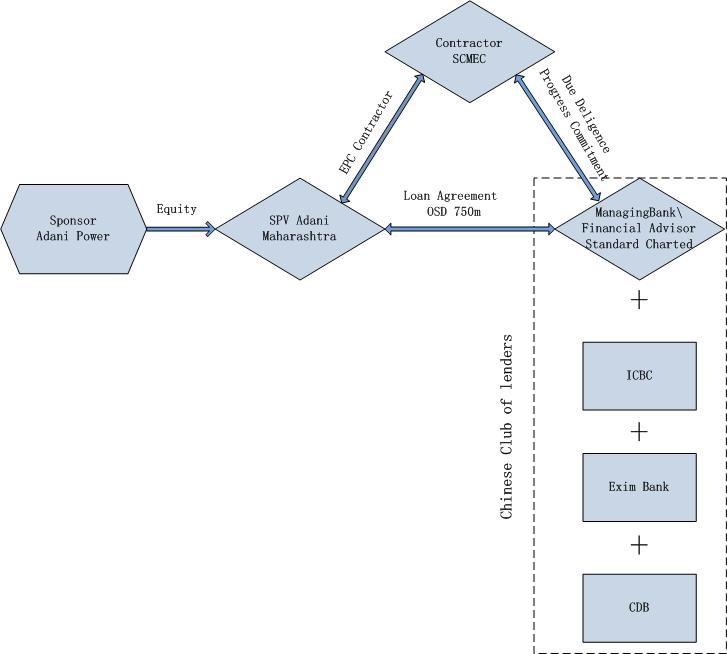
One more issue also shows SCMEC’s attitude towards the client’s cares, as well as its internationally broad eye-view and ability. The Tiroda project financing was originally from Indian local bank/financial institution with high interest rate. SCMEC made the suggestion to and subsequently assisted ADANI to successfully receive a syndicated loan from China when project came to some milestone point to replace balance amount of the original loan. This swap is a 750M USD deal, thus greatly saved a huge sum of money for the client. Following chart simply illustrates the loan picture.

